刘强东怒了,敢侮辱我名誉,叫我刘强奸?告你上法庭赔我300万!

不知妻美刘强东?
清清白白刘强东?
以后网友可不敢再调侃东哥了
否则可能会被告上法庭
说你丑化形象,索赔300万!
今日刘强东状告微博大V索赔三百万的事情又上了热搜,之前闹的沸沸扬扬的刘强东性侵事件将于九月份开庭,这边刘强东紧锣密鼓地开始行动。
刘强东方面刚刚曝出了更换美国律师的消息,换上了美国资深律师Peter H. Wash,这个Peter Wash是个很厉害的人物,哈佛法学院毕业后曾经担任过美国联邦助理检察官,在民事诉讼案中比刘之前聘请的律师更有经验。

图源:Linkedin
有了前检察官助阵,刘强东方面在国内也开始了攻势,在舆论上开始反制,起诉微博大V赵盛烨丑化他的形象。
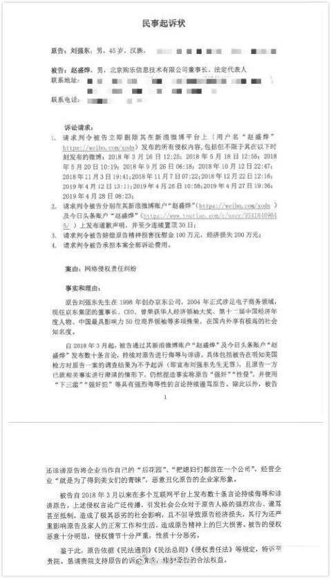
近日,赵盛烨在微博上公布了刘强东律师发给他的《民事起诉状》。
起诉状中明确提出,微博账号赵盛烨和今日头条账户赵盛烨自2018年3月起发布多条言论侮辱和诽谤刘强东先生,捏造事实称刘强东“强奸”“性侵,” 并用“下三滥”“强奸犯”等词语侮辱刘强东,造成了很大的经济损失和精神损失。
刘强东方面请求法庭判赵盛烨赔偿精神损害抚慰金100万元,经济损失200万元,共计300万元,并且要求赵盛烨公开道歉30天以消除其言论造成的不良社会影响。

图源:新浪财经微博

刘强东的起诉书上称赵盛烨是北京购乐信息技术有限公司董事长、法定代表人。而赵盛烨自己的微博个人资料写的是讯网云计算董事长兼首席科学家,学历显示为中国科学院大学博士 (2014年) ,但是在知网上并没有查到他的相关学术论文。

图源:赵盛烨微博
作为微博大V,赵盛烨的粉丝量有137万,简介是“单枪匹马爷不怕,一腔孤勇又如何”。标签显示赵先生的诸多身份,比如博士,80后等等。赵盛烨的兴趣爱好也很广泛,包括IT,地球物理,地震预测等等。

图源:赵盛烨微博
在百度百科里搜索出的赵盛烨词条也符合他微博上的各种标签,比如出生日期,中国讯网CEO的头衔等。不过百度百科里显示他实在中科院在读硕士研究生,不知道是不是信息没有更新。

图源:百度百科
之前赵盛烨在网络上闹出了一点争议,他在微博上发表了一篇《云与地震的相关性研究及其实践成果综述》,由于其中出现的一些常识性错误被知乎上地质学大咖们群嘲了,大家纷纷说一个搞计算机的就不要跨领域搞事情了,还顺带吐槽了一下“民科。”

图源:知乎
由于赵盛烨的微博影响力比较大,新疆地震局都专门发文进行驳斥,指出了赵文中关于地磁、软流圈、地震云的几个谬误。

图源:东方资讯
这件事情赵盛烨还在自己的微博里面提到过,说自己曾经写过关于地震的爆文,结果被地震局骂惨了。

图源:微博
赵盛烨在关心科学的同时,也很关注各种时事热点,从滴滴顺风车事件到林志玲结婚,每一件事都会在微博上发表自己的评论。自从刘强东涉嫌性侵案在去年曝出之后,赵盛烨就一直在微博上抨击刘强东,语涉京东。
由于赵的微博只开放了半年可见,刘强东起诉书中,把企业当作自己的后花园,开公司就是为了得到美女的青眯等评论小编并没有看到。但是在这半年内,赵盛烨也没少揶揄刘强东,还曾经做过一首打油诗讽刺刘强东性侵事件。

图源:微博
在刘强东案视频曝光之后,赵盛烨在同情明大女生的同时,直接指责刘强东是“强奸”,这一点也被刘强东方面用来起诉赵盛烨捏造事实,恶意中伤刘强东。

图源:微博
在收到法院传票之后,赵盛烨表示自己要用蚂蚁斗大象的精神跟刘强东方面死磕到底。对于网上这么多人都在批评刘强东,为什么只有他受到起诉,赵盛烨本人有自己的解释。
他说这是京东在借机会打压他的“购乐儿”App,作为新开发出来的电商系统,自己的公司被刘强东方面围猎了,本质上是行业巨头在搞垄断。

图源:微博
购乐儿这款电商App,确实和京东的经营范围类似,是集买货,卖货,配送,收银等多种功能为一体的一款新App。
不过现在电商产业如此火爆, 电商App打开手机有上百款的情况下,购乐儿能不能杀出重围还真的不好说,对于传统电商巨头京东的冲击力又会有多大呢?所以这件事情到底是不是京东方面在找借口打压购乐儿呢?

图源:goleer.com
在得知被刘强东方面起诉之后,赵盛烨并没有要低头的态势,他在微博上为自己辩解,说“自己只是尽了道德批判的义务,没有偏离事实,也没有摸黑意愿。”
赵盛烨继续连发多条微博怒怼刘强东,他强调“公道自在人心!白的黑不了,刘强东想借机会洗白也不那么容易!”“大家给你这光环是让你为人民服务的,不是出轨找小三的!”
他跟粉丝们表示,自己会被一切最新动态公布到网上,让大家围观整个法院审理案件的详细过程。同时,他也警告了刘强东的水军们,如果再继续无理谩骂,等着收律师函吧。

图源:微博
不过有网友回怼他,骂你几句怎么了,我们在对你进行道德批判,也是尽义务而已,也没有偏离事实,也没有抹黑意愿。
对于赵盛烨此次“因言获罪”的事情,网友们两极分化非常大,一部分网友挺刘强东,觉得疑罪从无,在法庭还没有最终宣判之前,一些微博大号“蹭热度”“带节奏”是属于媒体无良行为。
一部分网友觉得,刘强东你自己做出来的事情,还不让人家评论了?你说你自己的名誉被毁,难道毁你名誉的不是你自己吗?即使不是性侵,出轨也是坐实,道德也没好到哪里去。

图源:ikanchai
还有的网友被“三百万”的赔偿吓到了,吐槽大企业家的名誉就是比普通人贵,侵犯个名誉就要赔三百万!是不是为了杀鸡儆猴,让其他的微博大V们不敢再黑刘强东。
目前刘强东起诉赵盛烨恶意丑化形象的这个案子还在双方举证阶段,具体开庭时间还没有确定。

最近各种名人明星起诉微博用户、自媒体的案例实在是太多了,最出名的应该就是当红流量小鲜肉蔡徐坤起诉B站了。
B站上面有很多关于蔡徐坤的鬼畜视频,蔡徐坤之前在偶像练习生节目中表演打篮球的视频被各位P图大神恶搞,有的人甚至把蔡徐坤的头P到了篮球上面。本来大家以为只是娱乐一下,可是事情却闹大了。
蔡徐坤工作室公布,已经委托上海一家律师事务所,起诉B站侵犯了蔡徐坤的名誉权,一些视频过于血腥暴力,希望B站撤下这些视频。

图源:小鸡词典
同样2018年吴亦凡也状告一个微博网友侵犯名誉,索赔55万精神损失和经济损失,最终法院判决吴亦凡胜诉,但是该网友只被判赔偿人民币3万元。
这个微博网友有10万多的粉丝,经常会发一些娱乐圈明星的秘闻来增加粉丝量,但是这次造谣吴亦凡“吸毒“,“精神恍惚,”发布吴亦凡“毒瘾发作”等视频触碰到了法律的底线,也造成了很坏的社会影响。
要知道,吸毒这件事情在艺人身上是致命的黑点,之前的吸毒艺人柯震东从此一蹶不振,好好的星途被自己亲手葬送。所以吴亦凡此举也有力的维护了自身的合法权益,拿起法律工具让造谣的博主付出了代价。

图源:duitang
归国四子之一的“小绵羊”张艺兴前不久也打了一次官司,他起诉新浪微博用户“妍回凡楼”侵犯了他的名誉权。北京市海淀法院宣判,判张艺兴胜诉,微博用户杨某需赔偿张艺兴5万元人民币。
曾经的网络黑子杨某也在网上公开了亲笔道歉信,向张艺兴表达歉意,称自己收到传票之后才意识到了问题的严重性,为自己之前在网络上散布“张艺兴暴毙”等消息的行为感到后悔。

图源:新浪微博
那么明星侵权案绝对是一告一个准吗?那也不一定。
之前闹的沸沸扬扬的汪峰起诉“中国内地第一狗仔”卓伟的案子,法院最后认定名誉侵权缺乏事实依据,判处汪峰败诉,汪峰提出的赔偿200万精神损害抚慰金也打了水漂。
卓伟在娱乐圈纵横这么多年,实锤了这么多明星,给了无数吃瓜群众这么多猛料,还能屹立不倒也是有过人之处。

图源:新浪微博
跳出娱乐圈,最出名的侵犯名誉案当属方舟子起诉崔永元了,两个人因为转基因食品的问题在微博打得热火朝天,然后又对簿公堂。
最终的审判结果是打打五十大板,法院认为方舟子和崔永元都存在侮辱、贬损以及诽谤他人的行为,所以让双方都删除涉案的微博,互相赔礼道歉,并互相赔偿人民币4万5千元,这场官司里面没有任何赢家。

图源:3g.21cn.com
这一次刘强东起诉赵盛烨双方举证会更加复杂,因为刘强东性侵案目前还是悬而未决没有定论,Liu Jingyao诉刘强东的民事诉讼案将于美国明尼苏达州9月11日8:15分举行听证,美国法院如何判决也未可知。
至于刘强东索要的高达300万人民币的赔偿金,依据《最高人民法院关于确定民事侵权精神损害赔偿责任若干问题的解释》的规定,法院需要根据被告的过错程度,造成的后果有多严重,被告是否在侵权事件中获利等要素来作出判决。
各位网友们你们怎么看这次刘强东起诉赵盛烨索赔300万的事件呢?是刘强东在舆论造势强行洗白?还是赵盛烨蹭热度恶意诽谤?欢迎在下方给小编留言。
Ref:
http://mini.eastday.com/a/180612051141611.html
https://www.zhihu.com/question/280950281
https://www.66law.cn/laws/143465.aspx
https://www.weibo.com/xodn?profile_ftype=1&is_all=1#1563577119866